首页
学校概况
学校简介
领导班子
学校荣誉
光影龙中
龙中家底
校史陈列
VR校园
校园资讯
龙中快讯
通知公告
招标公告
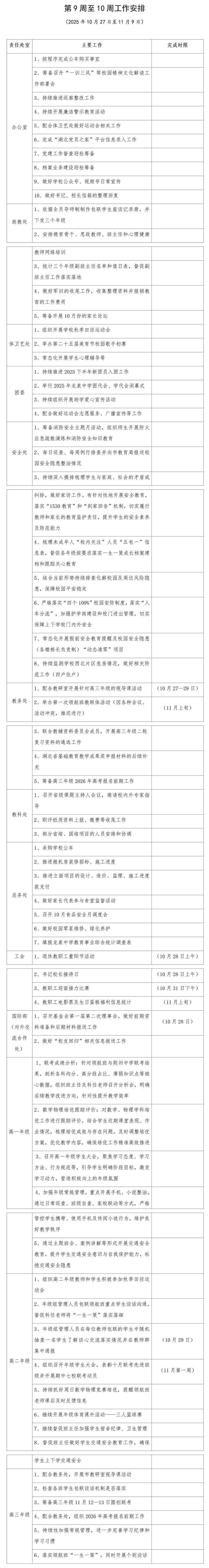
工作安排
教师风采
师资队伍
教育教学
教育科研
名师工作室
校友频道
校友风采
校友活动
校友会
校友往事
校友服务平台
党建工作
党建动态
工会活动
招生专栏
中考招生
龙中校报
学生生涯平台
专题报道
履职尽责工作专栏
VR全景一云览龙泉中学
龙中快讯
School Current Affairs
龙中快讯
查看更多
01
巡 察 公 告
根据《中国共产党巡视工作条例》规定,按照荆门市委巡察工作统一部署···
查看更多
02
文明湖赋 |龙泉时光・校友来稿选登
荆门城中,象山之麓,有湖天成,名曰文明。昔舒公察山川灵秀,依势筑···
查看更多
03
龙泉中学主力领衔 荆门队斩获省中学生篮球赛第六名
11月21日,由湖北省教育厅、湖北省体育局联合主办的2025年湖···
查看更多
04
快看,龙泉中学的秋天这样美丽
书意逐光逗秋风,亭隅寻幽探秋踪。小扇摇金承秋韵,琥珀秋阳映碧穹。···
查看更多
05
探寻美魅物理,绽放科学之光|荆门市龙泉中学刘恋恋老师荣膺“湖北好课堂”一等奖
2025年11月14日至15日,由湖北省教育科学研究院主办的“湖···
查看更多
06
筑牢安全防线,守护温暖校园——荆门市龙泉中学召开期中校园安全工作推进会
为全面总结秋季学期开学以来学校安全工作,精准研判当前学校安全面临···
查看更多
School Profile
学校概况
龙泉中学前身为荆门知州舒成龙创办的龙泉书院,始建于清乾隆十九年(1754年),光绪三十年(1904年)改办荆门州简易师范学堂,开荆门中等教育之先河;光绪三十三年(1907年)改制为荆门州官立中学堂,是为荆门普通中学教育之始。1986年步入湖北省首批26所重点中学行列,2000年成为湖北省示范高中。建校以来,学校形成了光荣的革命传统,走出了辛亥革命首义人员之一、武昌中山医科大学(···...
>查看更多
Notice
通知公告
2025-10-15
2025年职评公示
2025-10-14
关于5起领导干部违规干预和插手招标投标活动典型问题的通报
2025-07-13
荆门市龙泉中学2025级新生领取录取通知书及入学须知
2025-07-02
荆门市龙泉中学关于校友服务平台微信小程序启用及校友注册的公告
2025-06-16
龙泉中学关于“2025年高校招生现场咨询会”的通知
2025-04-21
荆门市龙泉中学关于开展教辅材料违规征订问题监督举报的公告
2024-10-15
2024年正高、副高级教师职评公示
2022-11-02
荆门市慈善总会、荆门市龙泉中学关于资助“劲牌阳光班”特困特优学生公示
2021-11-19
中共荆门市龙泉中学委员会关于巡察整改进展情况的通报
2021-11-03
荆门市慈善总会荆门市龙泉中学关于资助“劲牌阳光班”特困特优学生公示
Teaching And Research
教育科研
2023职评公示
公 示
公示
公示
Teaching Trends
教育教学
2016-2017学年下学期期中教学工作总结
“一师一优课”高二录课安排
“一师一优课”高一录课(第二阶段)
“一师一优课”高一录课安排
Public Bidding Bulletin
招标公告
校园零星维修 竞争性谈判成交结果公告
校园零星维修 竞争性谈判公告
校友会系统开发 竞争性谈判成交结果公告
校友会系统开发 竞争性谈判公告
Party building work
党建工作
Moral Education World
教师风采
Master Teacher Studio
名师工作室
更多>>
招生专栏
Enrolment Column
荆门市龙泉中学2025年招生公告
荆门市龙泉中学2025年体育特长生招生考试成绩公告
龙泉中学2025年体育特长生招生简章
聚焦龙泉中学2023年最新招生动态
龙中招生|聚焦龙泉中学2022年最新招生动态
更多>>
校友频道
Alumni Channel
情系校友 共绘蓝图——荆门市教育局、荆门市龙泉中学拜访大湾区校友
欢迎校友返校参访及举办毕业周年庆活动公告
宋轶
刘金成
罗秋平